Documentation / Manuel développeur
Modules disponibles
Calibration,  DataServer,  Launcher,  MetaModelOptim,  Modeler,  Optimizer,  ReLauncher,  Reliability,  ReOptimizer,  Sampler,  Sensitivity,  UncertModeler,  XmlProblem,  ![]() |
Uranie / ReOptimizer
v4.11.0
|
URANIE::Reoptimizer::TOptimSolver Class Referenceabstract
#include <TOptimShare.h>
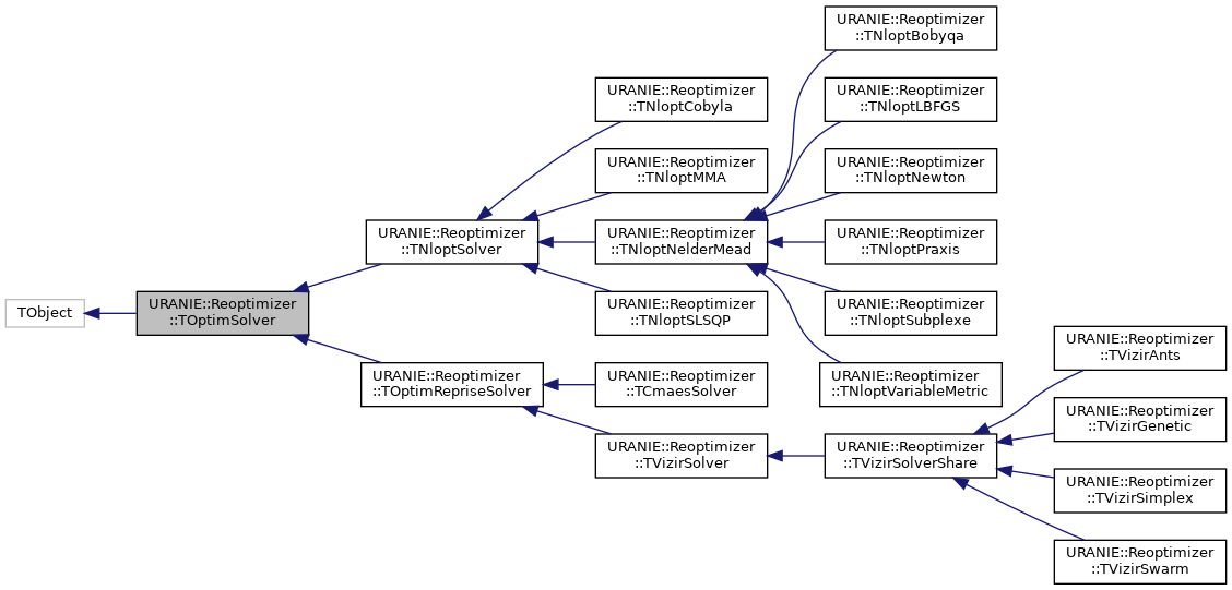
Inheritance diagram for URANIE::Reoptimizer::TOptimSolver:

Collaboration diagram for URANIE::Reoptimizer::TOptimSolver:

Public Member Functions | |
| TOptimSolver () | |
| virtual | ~TOptimSolver () |
| virtual TOptimShare * | getMaster (URANIE::DataServer::TDataServer *tds, URANIE::Relauncher::TRun *run)=0 |
Constructor & Destructor Documentation
◆ TOptimSolver()
|
inline |
◆ ~TOptimSolver()
|
inlinevirtual |
Member Function Documentation
◆ getMaster()
|
pure virtual |
